Solo los usuarios registrados que hayan comprado este producto pueden hacer una valoración.
¡Oferta!
Sin categorizar
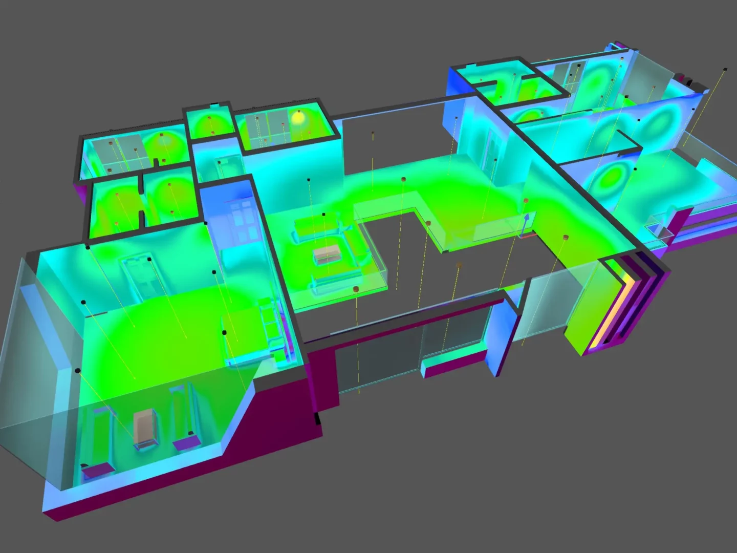
Diseño de iluminación con Dialux
El precio original era: $1980.$999El precio actual es: $999. +IVA
También te recomendamos…
- Academias Revit
Membresía-Academia Revit Total 1 año
El precio original era: $4999.$3450El precio actual es: $3450. +IVA / 12 meses Suscríbete - BIM
Academia Revit Electrical Avanzado-Acceso Total
El precio original era: $4998.$2499El precio actual es: $2499. +IVA Add to cart











Valoraciones
No hay valoraciones aún.